深圳的车主们需留意了,在2026年2月7日起直至3月3日期间,会有连续25天深圳不对外地车辆实施限行,然而千万不要认为届时就能够随意上路行驶。这是由于限行的暂停并不意味着处罚也暂停,一旦出现违规行为依旧会被罚款并记分,并且申请免除限行的规则跟以前相比也存在很大差异。
25天不限行覆盖哪些时段
这段时间从2月7日开始,一直持续到3月3日,期间不限行。2月7日和2月8日是周末,原本就不存在限行情况。2月9日至3月3日这段时间内的工作日,限行规定也被取消了。如此计算下来,深圳外地车有长达25天能够自由地通行,无需赶在早晚高峰来临之前出门,也不用等到限行结束之后才上路行驶。
另外需要留意的是,此项政策的有效期限截止至2026年9月16日。换句话说,这25天是特地针对春节前后所做的特别安排。在过了3月3日之后,工作日的早晚高峰限行便会恢复。到那个时候,每天7点至9点、17点30分至19点30分这个时间段,外地车辆依旧无法在全市各路通行。
限行范围并非所有道路全开
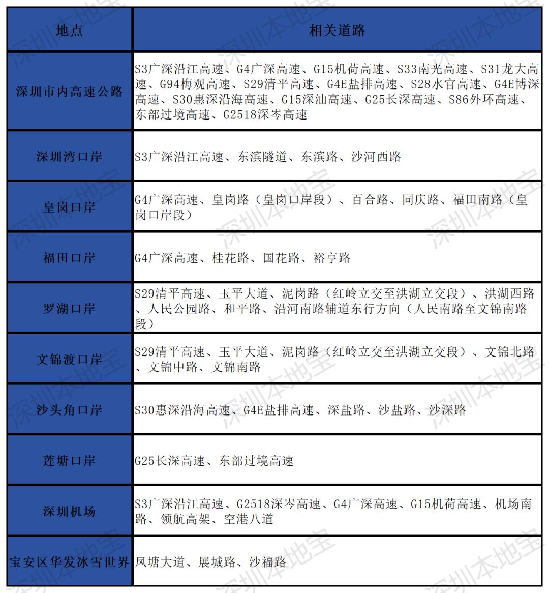
就算这二十五天不存在限行情况,然而平常限行的道路范畴仍旧是值得去弄明白搞清楚的。深圳针对外地车所设置的限行范围乃是全市的道路,不过存在几条道路属于例外情形。举例来说,像是那些要前往口岸、机场,以及宝安区华发冰雪世界的车辆,它们能够在规定指定的道路上面进行通行,这些道路哪怕是在不限行的时段条件下也相对显得宽松一些。
还有几类车辆,一直都不会受到限行措施的限制,其中包括执行任务的军车、警车消防车救护车工程救险车,还有持有道路运输证件的客运车辆跟香港号牌澳门号牌使领馆号牌车辆,这些车辆在任何时候都能够正常上路,不会受到早晚高峰以及限行日期的影响。
违规处罚从第三次开始算
不少车主觉得限行暂停就不会被违规处罚了,这种想法是不对的。2月7日至3月3日这25天不实行限行,然而处罚规则自身没有变动。依照规定条件,外地车于限行区域内违背限行规定,头两次不予以处罚,从第三次违规起就要罚款300元并且记1分。
这个次数是作累计计算的,并非每年进行清零,情况是这样的,要是之前存在过两次违规记录,第三次再度被抓到,就算是处于不限行的 25 天之后,也依旧要面临处罚,因此建议车主最好预先去查一下自己的违规次数,别等到被罚了才有所反应过来。
免限行申请仍可每月办理
纵使处于25天不对车辆通行进行限制的期间,外地车辆每月仅能有一次的免除限行的申请依旧具备效力。此项申请主要是面向个人因旅游、因探亲、因商务出行等各类需求,而要在限行的时间、限行的道路上实现通行的情况。每月能够申请一回在全市范围内进行临时通行,除此之外,还能够分别申请两次在盐田区、在光明区、在大鹏新区进行临时通行。
深圳交警微信公众号登录星级用户平台,没账号的得注册,进入平台后点更多业务,选申请通行证,填车主姓名、手机号码、车牌号码,选要通行区域,提交确认就行,申请流程不算复杂,有出行计划的车主最好提前办好,以防临时要用却来不及申请。
申请通道和注意事项要看清
当进行免限行申请之际,存在着若干细节极易出现差错。其一,申请区域务必精准选定,因为全市通行以及区域通行的次数乃是分开予以计算的。其二,申请时间必须提前进行,绝对不可在当天出现违规行为之后才去补申请,否则那般是毫无效力的。其三,申请成功之后会生成电子凭证,最好将其截图留存,以便在交警查验之时能够出示。
此外要留意的是,提出免限行申请并不意味着能够任意违章。要是因违停、闯红灯等情形被处罚了,那些记录和免限行申请并无关联。并且申请次数存在限制,建议在确实有需求之时再使用,别在每月首日就把申请次数全用光而造成浪费。
春节期间出行建议提前规划
春节之际属于出行高峰期,深圳各个大口岸、机场以及高铁站周边车流量会显著增加。虽说25天不限行营造了便利条件,然而路面拥堵状况或许比平常更为严重。提议外地车主妥善安排出发时段,躲开上午9点至11点、下午4点至7点这两个出行高峰。
倘若是头一回驾车前来深圳,那么最好预先借助导航软件去查看实时路况。深圳存在部分路段设有潮汐车道以及可变车道,那些对路况不熟悉的车主极易出现走错路的情况。此外,停车同样是个颇为棘手的问题,春节期间热门商圈以及景区周边的停车场基本上都会呈现出爆满的状态,能够提前经由手机App对车位进行预约,以免四处寻觅停车的地方。
你于春节期间可有开车外出的计划呀若要进出深圳会提前申请免除限行状况还是趁着25天不加限制直接驾驶上路呢欢迎于评论区域分享你的安排。











